Worcester Greenstar Wiring Diagram
Rj11 Socket Wiring Diagram Australia, How to punch down an RJ11 Telephone Jack, 6.36 MB, 04:38, 387,634, CableSupply.com, 2009-08-05T00:16:07.000000Z, 19, Rj11 Socket Wiring Diagram Australia | Computacion, Redes de computadoras, Computadoras, www.pinterest.com.mx, 728 x 783, jpeg, rj11 wiring rj45 diagram cable ethernet usb jack pinout adapter cat5 female male convert using rs485 cat wires code socket, 20, rj11-socket-wiring-diagram-australia, Anime Arts
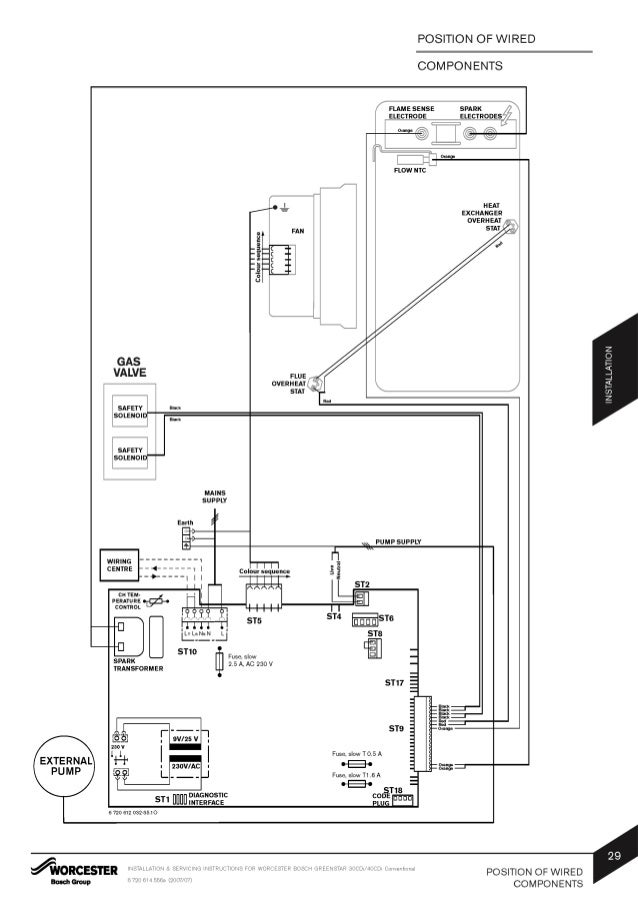
Search for products, documents and information. Search by boiler type. Greenstar cdi compact wiring diagram internal view gas combi. Wiring controls to a worcester greenstar gas boiler.
12 days of drayton launched. These connections are denoted as follows: The connections are live of pump to lp and neutral of pump to np and the earth of the pump to the earth point of each. A video showing how to install a hive thermostat onto a worcester bosch greenstar 24i junior boiler. Wiring must comply with the latest iet wiring regulations. In order to simplify the diagram: Wiring centre programmer ~ e room thermostat external frost thermostat c d return pipe thermostat c d ch d e heating zone valve 230v mains voltage. Greenstar wiring centre and boiler have separate points of isolation ( fig. Attach a warning label to each point of isolation.
Wiring Hive on Worcester Bosch Greenstar 25 Si or 30 Si | DIYnot Forums
Worcester Greenstar Boiler Wiring Diagram - School Cool Electrical
Worcester Greenstar 30si Wiring Diagram - Wiring Diagram

Replacing Danfoss RX-1 with Honeywell BDR91 to Worcester Bosch Greenstar | DIYnot Forums
Y plan with Greenstar Worcester boiler | DIYnot Forums
Y Plan Wiring Diagram Worcester Boiler : Worcester Greenstar 24i Junior Wiring Diagram - Wiring

Miscella: Worcester Bosch Pump Overrun Wiring

